绪论
近年来,安全生产已经成为了各行各业必须要重视的问题,而在建筑行业中,安全生产更是至关重要。为了提高员工的安全意识,保障员工的生命财产安全,金瓦刀特意精选了《项目安全隐患识别口袋书》,是一本针对基础设施及土建类总承包项目的、高度精炼的现场安全风险识别与管控指南。
![图片[1]-工程人必看!项目安全隐患识别口袋书(基础设施及土建类总承包项目122页)+安全生产隐患识别口袋书(513页)-规范图集|经验交流-金瓦刀](https://www.onehiker.com/wp-content/uploads/2025/12/20251202113628448-ScreenShot_2025-12-02_093952_850.png)
主要内容概要
针对性强: 专门针对基础设施和土建项目的常见重大风险源。
便携实用: 采用“口袋书”形式,方便现场管理人员和作业人员随身携带、随时查阅。
直观清晰: 以隐患照片(或示意图)配以简要文字说明的形式,直指问题核心,易于理解和记忆。
系统全面: 涵盖了从施工用电、高处作业、钢结构安装、机电安装、道路桥梁工程到大型机械等19个关键施工环节。
![图片[2]-工程人必看!项目安全隐患识别口袋书(基础设施及土建类总承包项目122页)+安全生产隐患识别口袋书(513页)-规范图集|经验交流-金瓦刀](https://www.onehiker.com/wp-content/uploads/2025/12/20251202114049156-目录.png)
![图片[3]-工程人必看!项目安全隐患识别口袋书(基础设施及土建类总承包项目122页)+安全生产隐患识别口袋书(513页)-规范图集|经验交流-金瓦刀](https://www.onehiker.com/wp-content/uploads/2025/12/20251202130459833-ScreenShot_2025-12-02_130438_142-924x1024.png)
口袋书最大的亮点在于其“可视化”的呈现方式。它摒弃了冗长的文字规范,采用“一图一隐患”的形式:
左图(隐患示例): 一张现场实拍的问题照片,直观展示“什么是不安全的”。
右文(分析措施): 简要剖析隐患根源,并给出明确的纠正措施,清晰告知“应该怎么做”。
这种形式打破了文化水平的限制,让安全交底和培训变得生动、高效,真正实现了“一目了然”。
![图片[4]-工程人必看!项目安全隐患识别口袋书(基础设施及土建类总承包项目122页)+安全生产隐患识别口袋书(513页)-规范图集|经验交流-金瓦刀](https://www.onehiker.com/wp-content/uploads/2025/12/20251202114125461-ScreenShot_2025-12-02_113934_334.png)
主要章节速览
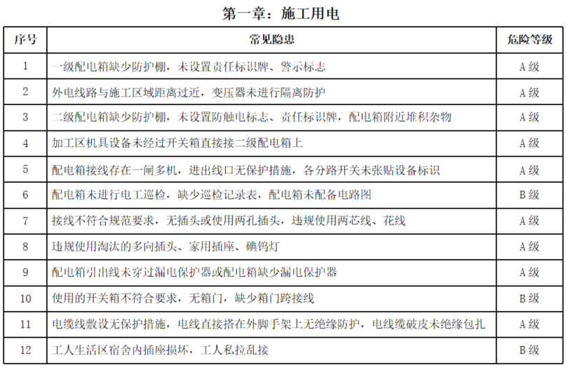
施工用电
施工用电:聚焦临时用电线路乱拉乱接、配电箱不合格、一闸多机、电缆拖地磨损等常见隐患。
核心管理要求与安全理念
- “三级配电”: 总配电箱 → 分配电箱 → 开关箱。用电设备必须从开关箱取电,逐级保护。
- “两级保护”: 在总配电箱和开关箱必须分别装设漏电保护器,形成双重防护。
- “一机、一闸、一漏、一箱”: 一台用电设备、一个独立开关、一个漏电保护器、一个专用的开关箱。这是必须遵守的黄金法则。
- 专业电工: 临时用电线路的安装、维修、拆除必须由持证电工完成。
- 定期检查: 电工必须每日对用电设施进行巡检,并做好记录。
![图片[5]-工程人必看!项目安全隐患识别口袋书(基础设施及土建类总承包项目122页)+安全生产隐患识别口袋书(513页)-规范图集|经验交流-金瓦刀](https://www.onehiker.com/wp-content/uploads/2025/12/20251202114316150-1.png)
高处作业
高处作业: 关注临边洞口防护缺失、安全带使用不规范、移动脚手架不安全使用、高空坠物等风险。
核心管理要求与安全理念
- “先防护,后施工”: 在进行任何高处作业前,必须首先检查并确保所有安全防护措施(如护栏、安全网、安全带锚点)齐全有效。
- 持证上岗与健康检查: 从事特种高处作业(如脚手架搭拆)人员必须持证上岗,并定期进行体检,凡患有禁忌症(如高血压、心脏病)者不得从事高处作业。
- 专项交底: 作业前必须对作业人员进行有针对性的安全技术交底,告知危险点和防范措施。
- “十不登高”原则: 如安全设施不完善不登高、身体不适不登高、恶劣天气不登高等。
![图片[10]-工程人必看!项目安全隐患识别口袋书(基础设施及土建类总承包项目122页)+安全生产隐患识别口袋书(513页)-规范图集|经验交流-金瓦刀](https://www.onehiker.com/wp-content/uploads/2025/12/20251202114358978-高1.png)
施工消防
施工消防: 强调现场动火作业管理、消防器材配备不足或失效、易燃材料堆放混乱等问题。
核心管理要求与安全理念
- 动火证制度: 严格执行“三级动火审批”制度,做到“一动火一证一监护”。
- “四个能力”建设:
- 检查消除火灾隐患能力
- 扑救初起火灾能力
- 组织人员疏散逃生能力
- 消防宣传教育培训能力
- 消防通道: 必须保持“生命通道”的畅通,严禁任何形式的占用、堵塞。
- 应急演练: 定期组织消防应急演练,确保每位员工熟悉逃生路线、懂得如何使用灭火器。
![图片[15]-工程人必看!项目安全隐患识别口袋书(基础设施及土建类总承包项目122页)+安全生产隐患识别口袋书(513页)-规范图集|经验交流-金瓦刀](https://www.onehiker.com/wp-content/uploads/2025/12/20251202114511514-消防.png)
施工机具
施工机具: 涵盖圆盘锯、手持电动工具、电焊机等机具的安全防护装置缺失、违规操作等。
核心管理要求与安全理念
- “定人定机”与持证上岗: 对危险性较大的机具(如起重机械、电焊、气割)必须由持证人员操作。其他机具操作人员也应经过专门培训。
- “一机一闸一漏一箱”: 每台机具必须有独立的开关箱和控制开关,并配备合格的漏电保护器。
- 班前检查制度: 操作人员在每日工作前必须对机具的外观、电缆、防护装置、开关有效性进行检查,确保完好。
- 防护装置严禁拆卸: 所有机具的安全防护装置(防护罩、挡板等)必须齐全有效,任何情况下不得以任何理由拆除。
- 及时清场与维护: 作业完成后切断电源,清理作业区,定期对机具进行维护保养。
![图片[19]-工程人必看!项目安全隐患识别口袋书(基础设施及土建类总承包项目122页)+安全生产隐患识别口袋书(513页)-规范图集|经验交流-金瓦刀](https://www.onehiker.com/wp-content/uploads/2025/12/20251202114623459-机具.png)
施工脚手架
脚手架工程: 关注立杆基础、扫地杆、剪刀撑、连墙件等关键构件的搭设不规范问题。
核心管理要求与安全理念
- “定人定机”与持证上岗: 对危险性较大的机具(如起重机械、电焊、气割)必须由持证人员操作。其他机具操作人员也应经过专门培训。
- “一机一闸一漏一箱”: 每台机具必须有独立的开关箱和控制开关,并配备合格的漏电保护器。
- 班前检查制度: 操作人员在每日工作前必须对机具的外观、电缆、防护装置、开关有效性进行检查,确保完好。
- 防护装置严禁拆卸: 所有机具的安全防护装置(防护罩、挡板等)必须齐全有效,任何情况下不得以任何理由拆除。
- 及时清场与维护: 作业完成后切断电源,清理作业区,定期对机具进行维护保养。
![图片[26]-工程人必看!项目安全隐患识别口袋书(基础设施及土建类总承包项目122页)+安全生产隐患识别口袋书(513页)-规范图集|经验交流-金瓦刀](https://www.onehiker.com/wp-content/uploads/2025/12/20251202114945282-脚.png)
安全小结
本口袋书贯穿始终的核心思想是:安全是所有生产活动的前提,任何进度、效益都不能以牺牲安全为代价。 我们必须坚持 “安全第一,预防为主,综合治理” 的方针,将隐患当作事故来对待,做到防患于未然。
一、 安全管理的三大支柱
- 事前预防是基石:
- 方案先行: 任何危险作业必须有科学、严谨的专项施工方案和技术交底。
- 教育到位: 坚持开展有针对性的班前安全喊话和交底,让每位工友“知风险、懂防范”。
- 无防护不施工: 作业前必须确认安全防护措施齐全有效,这是不可逾越的红线。
- 过程控制是关键:
- 持证上岗: 特种作业人员必须持证上岗,严禁无证操作。
- 规范操作: 严格按照安全操作规程作业,杜绝“三违”(违章指挥、违章作业、违反劳动纪律)。
- 定期检查: 建立并执行日常巡查、专项检查制度,让隐患排查常态化。
- 本质安全是目标:
- 设备设施完好: 确保施工机具、临时用电、大型设备等本身处于安全状态,防护装置齐全可靠。
- 环境安全可控: 通过规范的防护(如“四口五临边”防护、外架封闭)创造一个本质安全的工作环境。
二、 对全体人员的共同要求
- 对管理人员: 要有“时时放心不下”的责任感,做到守土有责、守土尽责。安全管理的岗位在一线,不是在办公室。
- 对作业人员: 要有“我是自身安全第一责任人”的意识。珍爱生命,正确使用劳动防护用品,敢于拒绝违章指挥,做到“四不伤害”(不伤害自己、不伤害他人、不被他人伤害、保护他人不受伤害)。
三、 口袋书的终极价值
这本小小的口袋书,不仅是识别隐患的“照妖镜”,更是规范操作的“指南针” 和守护生命的“护身符”。它的价值不在于被放在口袋,而在于被记在脑中、用在手上、落实在行动上。
四、 内空太多,无法一一展示,需要请扫码获取。
总结一句话:
安全是“1”,没有这个“1”,后面再多的“0”(进度、效益、荣誉)都毫无意义。让我们人人讲安全、事事重安全、时时想安全、处处保安全,共同筑牢企业高质量发展的安全基石!














![图片[6]-工程人必看!项目安全隐患识别口袋书(基础设施及土建类总承包项目122页)+安全生产隐患识别口袋书(513页)-规范图集|经验交流-金瓦刀](https://www.onehiker.com/wp-content/uploads/2025/12/20251202114328673-电3.png)
![图片[7]-工程人必看!项目安全隐患识别口袋书(基础设施及土建类总承包项目122页)+安全生产隐患识别口袋书(513页)-规范图集|经验交流-金瓦刀](https://www.onehiker.com/wp-content/uploads/2025/12/20251202114328238-电4.png)
![图片[8]-工程人必看!项目安全隐患识别口袋书(基础设施及土建类总承包项目122页)+安全生产隐患识别口袋书(513页)-规范图集|经验交流-金瓦刀](https://www.onehiker.com/wp-content/uploads/2025/12/20251202114326479-电5.png)
![图片[9]-工程人必看!项目安全隐患识别口袋书(基础设施及土建类总承包项目122页)+安全生产隐患识别口袋书(513页)-规范图集|经验交流-金瓦刀](https://www.onehiker.com/wp-content/uploads/2025/12/20251202114331581-电6.png)
![图片[11]-工程人必看!项目安全隐患识别口袋书(基础设施及土建类总承包项目122页)+安全生产隐患识别口袋书(513页)-规范图集|经验交流-金瓦刀](https://www.onehiker.com/wp-content/uploads/2025/12/20251202114427290-高2.png)
![图片[12]-工程人必看!项目安全隐患识别口袋书(基础设施及土建类总承包项目122页)+安全生产隐患识别口袋书(513页)-规范图集|经验交流-金瓦刀](https://www.onehiker.com/wp-content/uploads/2025/12/20251202114427976-高3.png)
![图片[13]-工程人必看!项目安全隐患识别口袋书(基础设施及土建类总承包项目122页)+安全生产隐患识别口袋书(513页)-规范图集|经验交流-金瓦刀](https://www.onehiker.com/wp-content/uploads/2025/12/20251202114428421-高4.png)
![图片[14]-工程人必看!项目安全隐患识别口袋书(基础设施及土建类总承包项目122页)+安全生产隐患识别口袋书(513页)-规范图集|经验交流-金瓦刀](https://www.onehiker.com/wp-content/uploads/2025/12/20251202114429171-高5.png)
![图片[16]-工程人必看!项目安全隐患识别口袋书(基础设施及土建类总承包项目122页)+安全生产隐患识别口袋书(513页)-规范图集|经验交流-金瓦刀](https://www.onehiker.com/wp-content/uploads/2025/12/20251202114535419-消防2.png)
![图片[17]-工程人必看!项目安全隐患识别口袋书(基础设施及土建类总承包项目122页)+安全生产隐患识别口袋书(513页)-规范图集|经验交流-金瓦刀](https://www.onehiker.com/wp-content/uploads/2025/12/20251202114535758-消防3.png)
![图片[18]-工程人必看!项目安全隐患识别口袋书(基础设施及土建类总承包项目122页)+安全生产隐患识别口袋书(513页)-规范图集|经验交流-金瓦刀](https://www.onehiker.com/wp-content/uploads/2025/12/20251202114536958-消防4.png)
![图片[20]-工程人必看!项目安全隐患识别口袋书(基础设施及土建类总承包项目122页)+安全生产隐患识别口袋书(513页)-规范图集|经验交流-金瓦刀](https://www.onehiker.com/wp-content/uploads/2025/12/20251202114853889-机4.png)
![图片[21]-工程人必看!项目安全隐患识别口袋书(基础设施及土建类总承包项目122页)+安全生产隐患识别口袋书(513页)-规范图集|经验交流-金瓦刀](https://www.onehiker.com/wp-content/uploads/2025/12/20251202114855889-机5.png)
![图片[22]-工程人必看!项目安全隐患识别口袋书(基础设施及土建类总承包项目122页)+安全生产隐患识别口袋书(513页)-规范图集|经验交流-金瓦刀](https://www.onehiker.com/wp-content/uploads/2025/12/20251202114854202-机6.png)
![图片[23]-工程人必看!项目安全隐患识别口袋书(基础设施及土建类总承包项目122页)+安全生产隐患识别口袋书(513页)-规范图集|经验交流-金瓦刀](https://www.onehiker.com/wp-content/uploads/2025/12/20251202114855504-机7.png)
![图片[24]-工程人必看!项目安全隐患识别口袋书(基础设施及土建类总承包项目122页)+安全生产隐患识别口袋书(513页)-规范图集|经验交流-金瓦刀](https://www.onehiker.com/wp-content/uploads/2025/12/20251202114853123-机8.png)
![图片[25]-工程人必看!项目安全隐患识别口袋书(基础设施及土建类总承包项目122页)+安全生产隐患识别口袋书(513页)-规范图集|经验交流-金瓦刀](https://www.onehiker.com/wp-content/uploads/2025/12/20251202114854880-机9.png)
![图片[27]-工程人必看!项目安全隐患识别口袋书(基础设施及土建类总承包项目122页)+安全生产隐患识别口袋书(513页)-规范图集|经验交流-金瓦刀](https://www.onehiker.com/wp-content/uploads/2025/12/20251202115011938-脚3.png)
![图片[28]-工程人必看!项目安全隐患识别口袋书(基础设施及土建类总承包项目122页)+安全生产隐患识别口袋书(513页)-规范图集|经验交流-金瓦刀](https://www.onehiker.com/wp-content/uploads/2025/12/20251202115013310-脚4.png)
![图片[29]-工程人必看!项目安全隐患识别口袋书(基础设施及土建类总承包项目122页)+安全生产隐患识别口袋书(513页)-规范图集|经验交流-金瓦刀](https://www.onehiker.com/wp-content/uploads/2025/12/20251202115012498-脚5.png)
![图片[30]-工程人必看!项目安全隐患识别口袋书(基础设施及土建类总承包项目122页)+安全生产隐患识别口袋书(513页)-规范图集|经验交流-金瓦刀](https://www.onehiker.com/wp-content/uploads/2025/12/20251202115012965-脚6.png)
![图片[31]-工程人必看!项目安全隐患识别口袋书(基础设施及土建类总承包项目122页)+安全生产隐患识别口袋书(513页)-规范图集|经验交流-金瓦刀](https://www.onehiker.com/wp-content/uploads/2025/12/20251202115012165-脚7.png)
![图片[32]-工程人必看!项目安全隐患识别口袋书(基础设施及土建类总承包项目122页)+安全生产隐患识别口袋书(513页)-规范图集|经验交流-金瓦刀](https://www.onehiker.com/wp-content/uploads/2025/12/20251202115013746-脚8.png)
![图片[33]-工程人必看!项目安全隐患识别口袋书(基础设施及土建类总承包项目122页)+安全生产隐患识别口袋书(513页)-规范图集|经验交流-金瓦刀](https://www.onehiker.com/wp-content/uploads/2025/12/20251202115022253-脚9.png)


















